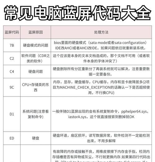
换完硬盘电脑蓝屏的应对方法(硬盘更换后出现蓝屏情况的解决办法)
在现代社会中,电脑已经成为我们生活和工作中必不可少的工具。然而,有时当我们更换硬盘后,可能会遇到电脑蓝屏的问题。这个问题严重影响了我们正常的使用。本文将介绍如何解决换完硬盘电脑蓝屏的问题。

检查硬盘连接线是否正确连接
1.1确认硬盘连接线与主板连接是否松动或不正确插入
1.2检查硬盘供电线是否牢固连接

检查硬盘是否完全兼容电脑的硬件配置
2.1确认新安装的硬盘是否与原来的硬件兼容
2.2确认硬盘的规格与主板和操作系统的要求是否匹配
重新安装或更新硬盘驱动程序
3.1卸载原有的硬盘驱动程序并重新安装

3.2更新硬盘驱动程序至最新版本
进行磁盘检查和修复
4.1使用操作系统自带的磁盘检查工具进行扫描和修复
4.2如果磁盘检查工具无法解决问题,尝试使用第三方磁盘修复工具
更新操作系统补丁和驱动程序
5.1更新操作系统至最新版本
5.2更新电脑的驱动程序至最新版本
检查电脑硬件是否存在问题
6.1进行内存测试,以排除内存故障
6.2检查电脑其他硬件是否存在问题,如主板、显卡等
重装操作系统
7.1备份重要数据后,尝试重新安装操作系统
7.2选择合适的操作系统版本,并按照指引进行安装
调整电脑的启动设置
8.1检查硬盘的启动顺序是否正确设置
8.2确认BIOS中相关设置是否正确
清理系统垃圾文件和注册表
9.1使用系统清理工具清理临时文件和无效注册表项
9.2使用第三方系统优化工具进行深度清理和优化
扫描并清除病毒和恶意软件
10.1更新并运行杀毒软件进行全盘扫描
10.2使用反恶意软件工具检测和清意软件
回滚硬盘更换操作
11.1如无法解决蓝屏问题,考虑将原来的硬盘重新安装回电脑
11.2确保回滚操作后电脑可以正常运行
寻求专业人员的帮助
12.1如果经过以上方法仍然无法解决蓝屏问题,建议寻求专业人员的帮助
12.2专业人员可以对电脑进行更深入的诊断和修复
避免硬盘更换后蓝屏问题的发生
13.1在更换硬盘前做好备份工作,以免数据丢失
13.2选择合适的硬盘并确保其与电脑硬件完全兼容
定期维护和更新电脑系统
14.1定期清理系统垃圾文件和注册表,保持系统的干净整洁
14.2及时安装操作系统和驱动程序的更新补丁
通过本文介绍的方法,我们可以解决换完硬盘电脑蓝屏的问题。重要的是,我们需要耐心和细心地进行排查和修复。如果问题依然存在,不要犹豫寻求专业人员的帮助。同时,在日常使用中,定期维护和更新系统,以预防类似问题的发生。
- 电脑蓝屏问题解析(刚装电脑蓝屏问题的原因及解决方法)
- 探究惠普电脑为何频繁出现蓝屏问题(分析蓝屏原因及解决方案,保障电脑稳定性)
- 新电脑安装解压器教程(轻松学会在新电脑上安装解压器)
- 华硕电脑如何更换固态硬盘(详细教程帮助你轻松完成升级)
- 电脑崩溃(探究电脑崩溃的原因及解决方法)
- 台式电脑蓝屏无法进入系统(解决方法及常见原因分析)
- 电脑键盘输入数字密码显示错误的问题分析与解决方案(探究数字密码错误的原因,并提供解决方法)
- 探究电脑不定时变蓝屏的原因及解决办法(电脑蓝屏现象分析与处理方法)
- 战神电脑蓝屏重启又好了,原因究竟是什么?(探索战神电脑蓝屏重启问题的神秘解决之道)
- 电脑蓝屏原因及解决方法(电压过低是导致电脑蓝屏的常见原因)
- 电脑装系统后出现蓝屏问题的解决方法(系统装载过程中常见的蓝屏错误及解决方案)
- 解决电脑插无线网卡开不了机问题的方法(如何解决电脑插无线网卡后无法启动的困扰)
- 电脑蓝屏警告为何无法打开?(探究电脑蓝屏警告导致无法正常启动的原因及解决方法)
- 电脑硬盘扫描错误的原因及解决办法(探究电脑硬盘扫描错误的根本原因以及提供有效解决方案)
- 电脑蓝屏问题解决办法(快速排除电脑蓝屏故障,恢复正常使用)
- 普通电脑安装苹果系统教程(以Windows电脑为例,轻松学习如何安装苹果系统)
